La mucormicosis afecta especialmente a personas con diabetes mal controlada, neutropenia y con sobrecarga de hierro, así como a los que sufren traumatismos. Por mucho tiempo se ha asumido que las defensas inmunitarias contra la mucormicosis son las mismas que contra otras infecciones por mohos, pero no es realmente así.
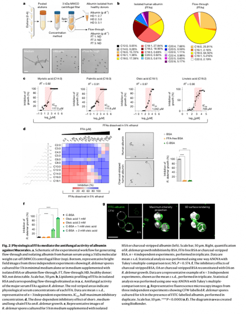
Un trabajo notable y de gran relevancia de patogénesis traslacional coordinado por Georgios Chamilos en la Universidad de Creta, Grecia, publicado en Nature, demostró de manera convincente que la albúmina circulante constituye la principal protección frente a la infección por los ubicuos hongos del orden Mucorales. Pero no es solamente la albúmina sino que hay otra cantidad de ácidos grasos no oxidados normalmente presentes en el cuerpo que se unen a la albúmina y son los que confieren la protección.
La evidencia presentada se puede resumir de la siguiente manera:
- Bajos niveles de albúmina se asocian con mucormicosis pulmonar y con un peor pronóstico (3 cohortes de pacientes: EUA, Francia e India).
- La inhibición in vitro de Mucorales es fuertemente afectada por los niveles de albúmina y por los ácidos grasos unidos a la albúmina.
- La remoción de ácidos grasos de la albúmina se asoció con una pérdida de inhibición de Rhizopus in vitro, pero la adición de ácido oleico (uno de los tantos ácidos gracos encontrados en humanos) restauró la actividad inhibitoria.
- La oxidación de ácidos grasos elimina su actividad; en pacientes diabéticos mal controlados, la glicación de la albúmina impide progresivamente la unión de los ácidos grasos, lo que conduce a una mayor oxidación y a la pérdida de la actividad inhibitoria.
- Los ácidos grasos suprimen al menos 2 determinantes de virulencia de los Mucorales: invasinas CotH y micotoxina mucoricina.
- Los ratones knockout con niveles bajos de albúmina presentan una evolución mucho peor en la mucormicosis experimental, lo cual puede revertirse parcialmente mediante la infusión de albúmina. Experimentos equivalentes en ratones KO con Aspergillus fumigatus y Candida albicans no mostraron ningún impacto de los niveles bajos de albúmina.
En conjunto, este estudio exhaustivo abre una nueva vía de protección inmunitaria innata. Este hallazgo es especialmente relevante para la mucormicosis pulmonar; aún no está claro si también se aplica a la mucormicosis rino-órbito-cerebral o renal, aunque probablemente tenga algún impacto. Los niveles bajos de albúmina en pacientes susceptibles constituyen ahora un factor de riesgo específico. Existe la posibilidad de que la administración de albúmina suplementaria pueda proporcionar profilaxis o tratamiento.

